Skip to content
  • There are no suggestions because the search field is empty.

View Address

Table of Contents


Details

The details page provides an overview of all the key details belonging to the selected address. View Address_1

 


Consignments

The View Address Consignments tab provides a list of all the consignments which have been booked going to or from the selected address. This is a great way to find an older consignment for a customer quickly.

By selecting a consignment, you will then navigate to its View Consignment page.

View Address_2


Sale Orders

The View Address Sale Orders tab provides a list of all the Sale Orders which have been booked going to the selected address.

By selecting a Sale Order, you will then navigate to its View Sale Order page.

View Address_3

 


Address Strings

The View Address - Address Strings tab provides a list of all the address strings associated with the selected address. It also allows you to add an Address String or Reallocate existing Address Strings to a different address.

If you are not familiar with Address Strings see our article How Addresses work in CartonCloud (Address Strings).
View Address_4

A2A Mapping 

Delivery Address to Onforwarder Address Mapping allows you to specify that a specific Delivery Address should always go via an Onforwarder.

This is useful when you have an address which is always sent via an onforwarder. Before creating an A2A mapping make sure you have enabled Onforwarder Addresses.

This makes allocations much more automated and user-friendly.

For general information on how A2A is used within automated allocations, please see How Delivery Runs are Determined
 

A2DR Mapping 

Address to Delivery Run Mapping allows automation during 3 scenarios:

  1. Pickup / Delivery Address -> Delivery Run - When a specific pickup or delivery addresses is used, it will automatically allocate the Consignment to a specified Delivery Run (ignoring Delivery Zone mapping).

  2. Onforwarder Address -> Delivery Run - When a specific onforwarder address is used, it will automatically allocate the Consignment to a specified Delivery Run (ignoring Delivery Zone mapping)

  3. Delivery Run -> Onforwarder Address (reverse mapping) - When a consignment is allocated to a specific delivery run, the Onforwarder Address will be automatically inserted into the Consignment.

To understand how consignments are allocated to delivery runs, please first read the following guide: How Delivery Runs are Determined


To Add or Edit an Address to Delivery Run Mapping

Click into More -> Site Map -> Address to Delivery Run Mapping to set it up

1. Pickup or Delivery Address to Delivery Run

  • Normally a Consignment is allocated to a Delivery Run based on the suburb and postcode that is set in the Delivery Zone.

  • Address to Delivery Run Mapping, however, allows you to make exceptions that overwrite the rule for a given Address + Customer.

  • The following example shows an Address to Delivery Run Mapping which will set all consignments for the customer Droids R Us that have the Delivery Address of Shaw Of Australia, , 36 Dulwich Street, , LOGANHOLME, Loganholme, Queensland, Australia to the Land Transport Delivery Run.

View Address_5

  • Please note, if the Customer field is skipped, then the mapping is applied across all Customers.

View Address_6


2. Onforwarder Address to Delivery Run
 

If your unfamiliar with Onforwarder Addresses, checkout the guide here.

  • Onforwarder Address -> Delivery Run Mapping is similar in function to Pickup / Delivery Address -> Delivery Run Mapping, with the following difference: 

  • Onforwarder Address Mapping will be used when an Onforwarder Address is provided. (Delivery Address Mapping will not take place).

  • This is really useful if you want all consignments that share the same onforwarder address to be automatically allocated to a specific run for that onforwarder.

  • This can also be combined with Delivery Address to Onforwarder Address Mapping to automate the entire process of allocating a specific consignment to both an onforwarder address, and a specific run.

     

3. Delivery Run to Onforwarder Address Reverse Mapping

Reverse Mappings are used to automatically override the onforwarder addresses of consignments when they're moved between runs.

For example: You have two onforwarders to choose from to get a consignment from your Warehouse to the final delivery point, Iga Tamworth.
Those two onforwarders are named Mikes Transport and Big Apple Freighters.

Within the system, you have two different delivery runs, Mikes Transport and Big Apple Freighters so it is easier to manage your allocations.

Assume you had originally expected to send your consignment with Mikes Transport, but due to their trucks being full you've decided to go with Big Apple Transport. If you move a consignment between the two delivery runs, you would want the Onforwarder Address to be updated automatically. This is what a Reverse Mapping allows - it means that any consignments allocated to that run will automatically have their onforwarder addresses updated.

For more information on specific Onforwarder Use Cases - and guides on exactly how to use Address to Delivery Run MappingReverse Mapping, and Delivery Address to Onforwarder Address Mapping, please see our guide here: Onforwarder Use Cases
 

A2RZ Mapping 

Address to Rate Zone Mapping (A2RZ) allows you to set up specific Addresses to be charged at a specific Rate Zone, ignoring the standard Suburb / Postcode based Charging. A2RZ can also be used to charge specific addresses at specific rates for specific customers.

Tony's Tip - How to use A2RZ Mapping Example


Creating an A2RZ Mapping

Go to the A2RZ page: More -> Site Map -> Address to Rate Zone Mapping (under the Addresses section).
Click the Add Mapping button:

View Address_7

Next, you can select either to make a customer-specific mapping or leave the customer field blank for the mapping to apply to all customers*
Select the type of address you wish to map.

Pickup Address will only be used when the consignment is a 'Pickup' type consignment.
Search and select the Address you wish to map.
Select the Rate Type and Rate Zone for the Address.


View Address_8


Consignments will now automatically map to the desired rate zone.

How to add an A2RZ mapping from a Consignment

You can quickly add new mappings from a specific Consignment, just click the Create Address to Rate Zone Mapping button.

View Address_9

By default, the screen will be auto-filled with all of the required settings to make the Address to Rate Zone Mapping work for that specific Consignment.


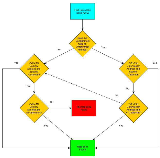
How A2RZ selects the correct Mapping to use:

The logical order in which A2RZ selects which mapping to use is as follows:

If the Consignment has an Onforwarder address:
i. Try Onforwarder Address + specific customer => RateZone
ii. Try Onforwarder Address + no customer => RateZone
b. If nothing found above, (or no Onforwarder Address) perform the process using the Delivery Address
i. Try Delivery Address + specific customer => RateZone
ii. Try Delivery Address + no customer => RateZone

Or, as a decision tree:

View Address_10

 

A2IC Mapping 

Receiver Pays Freight - A2IC Mapping

If you're performing work in which you sometimes charge the receiver of the freight, you can both do this on a per-consignment basis manually, or create rules do this automatically.

Assume you have stock which is going from one of your customers, Joe's Fruit, to a store in regional New South Wales, IGA Kurrajong and the store (the receiver) is paying for the freight.
One way you can do this is by specifying the "Customer" as IGA Kurrajong, but this is not the best practice as the stock would then appear to be coming from IGA Kurrajong as well.

Insteada feature called Receiver Pays Freight and A2IC mapping should be used, which allows you to leave the Customer as Joe's Fruit, but specify that you want the job charged to IGA Kurrajong.
 

Enabling Receiver Pays Freight and A2IC Mappings

Go to your Organisation Settings, go to the Transport Tab, scroll down and click the checkbox labelled: "Enable Receiver Pays Freight And A2IC Mappings". Then click Save.



Creating a job with receiver pays freight

Once enabled, when adding Consignments you have the ability to specify "Charge to a different Customer", allowing you to leave the customer themselves as Joe's Fruit, but specify IGA Kurrajong as the charging account.

View Address_11

You can now see both the Customer and Charge To accounts listed within the Consignment:

View Address_12
As CartonCloud uses the "Charge To" account for Invoicing purposes, only invoices to IGA Kurrajong will be able to have this consignment added.

Using A2IC Mappings for Automation

Address to Invoice Customer (A2IC) mappings can be used to link Addresses with Customers, allowing the "Charge To" account to be chosen automatically when a particular delivery address is used. This is useful if you're always charging the receiver for deliveries to particular stores. For example, many regional stores used Freight Companies to aggregate orders from multiple suppliers into a single delivery which they then pay the freight for. In this case, you can create an A2IC mapping on the store's address, so whenever it is used the Charge To account of the store will be implemented irrespective of the sender of the goods.

After enabling the feature, within each address you'll have a new tab, A2IC Mapping.

View Address_13
Clicking into this tab you can create a new A2IC map:

View Address_14

Once implemented, each time you select that address when adding a consignment, CartonCloud will automatically select Iga Kurrajong as the Charge To account.

View Address_15

When consignments are created through Parsed Data, A2IC mappings will automatically apply to adjust the Consignment's "Charge To" field.

Handling Unassigned A2IC Consignments

Sometimes when importing a Manifest, for example, CartonCloud is unable to work out which Customer needs to be charged for the Consignment. When this occurs the Consignment is marked as "Unassigned A2IC". Specifically, a Consignment is marked as unassigned when CartonCloud fails to find a matching Address To Invoice Customer Mapping (A2IC Mapping) for the delivery address provided with the Consignment. When a Consignment is marked as Unassigned, it needs to be manually resolved to a Charge Customer. CartonCloud handles this using Receiver Pays Freight and Address To Invoice Customer (A2IC) Mapping. This functionality allows you to associate the Delivery Address of a given Consignment (Address) to a Customer to Charge (Invoice Customer). 

For example, assume you have stock which is going from one of your customers, Joe's Fruit, to a store in regional New South Wales, IGA Kurrajong and the store (the receiver) is paying for the freight. One way you can do this is by specifying the "Customer" as IGA Kurrajong, but this can become confusing if you're looking at a job because you refer to it as "the stock from Joe's Fruit". To avoid this confusion, Receiver Pays Freight and A2IC mapping is used, which allows you to leave the Customer as Joe's Fruit, but specify that you want the job charged to IGA Kurrajong.
 

Assigning Unassigned A2IC Consignments

When the Organisation Settings Enable Receiver Pays Freight And A2IC Mappings is enabled, a new tab will appear in Consignments called Unassigned A2IC Consignments. This tab contains Consignments that have been marked as unassigned when parsed from a Manifest import. To assign Consignments that appear in this tab with A2IC Mapping, click on the green Begin Assigning button that appears at the bottom of the tab:

View Address_16
Clicking on the Begin Assigning button will take you to the assign screen:


View Address_17

Clicking on the Assign button in this screen will assign the selected Charge Customer as the Invoice Customer for the given Address and redirect back to the Consignments listing table. Clicking on the Assign & Process Next Unassigned will assign the selected Charge Customer as the Invoice Customer for the given Address and will redirect to the next Unassigned Consignment. Clicking on the Skip button will skip the current Unassigned Consignment and go to the next Unassigned Consignment.

History 

The View Address History Tab provides a detailed history of all the events where an address has been altered with the User responsible for the same listed against the comment.

From here it is also possible to add your own history comments against the address.

Comments

To add a comment against an Address that is visible on the web app and mobile app for other users. You can add a comment to an address from both the web app and mobile app. 

This is useful for drivers delivering to the address as they can then record important delivery information for future deliveries.  

How to add a comment to an address on the web app 

  • Navigate to the Address page, More>Addresses.

  • Select the Address you wish to add a comment to. 

  • Select the Comments tab. 

View Address_18

  • Click Add comment.

View Address_19

  • Write the comment.

  • Click Submit

  • This comment will now appear against the address on both the mobile app and the web app. 

     

How to add a comment to an address on the mobile app 

  • Open the Consignment.

  • Click the comments button against the address.

View Address_20

  • Type in the comment

View Address_21

  • Click Post

View Address_22

  • The comment will now appear against the address in the mobile and web app for all users.